分布式光伏四可指的是什么?
一、四可指的到底是什么?
经常有人问光伏四可是什么,本文今天对分布式光伏四可做一个全面的阐述,让大家了解分布式光伏的四可具体是指的什么,有什么构成,如何和调度系统相连。
根据《电能质量管理办法》、《国家电网关于规范开展低压分布式光 伏调 节控制的通知》等相关要求,开展低压分布式光伏“ 四可 ”能力建设:
可观(可观测):指的是能够实时监测分布式光伏系统的运行状态, 包括但不限于发电量、设备温度、 电压、 电流等参数。这有助于及时发现并 处理潜在问题,确保系统的稳定运行。
可测(可测量):与“可接入 ”中的“可计量 ”类似,但更侧重于精 确 度和准确性。它强调的是能够准确地测量和记录分布式光伏系统的发电量 和其他重要参数,为用户提供详细的性能数据,也为电网调度提供依据。
可调(可调节):指的是系统具备根据外部条件或需求调整其运行状 态的能力。例如,在电网负荷高峰期减少发电量,或者在夜间用电低谷期存 储多余电能。这种调节能力有助于优化电力资源的分配和使用。
可控(可控制):这是指能够远程或本地对分布式光伏系统进行操作 和管理,包括启动、停止、模式切换等功能。通过控制系统,可以实现自动 化管理和维护,提高系统的灵活性和响应速度。
二、光伏四可电站接入系统的要求
1. 并网条件
1.1 接入低压配电网的分布式电源,并网点断路器应当易操作具有明显 的开断指示,且能可靠断开分布式电源侧的各种短路故障电流。
1.2 装设于配电变压器低压母线处的逆变器(具备反孤岛功能)或独立 反孤岛装置与低压总开关、母线联络开关间应具备操作闭锁功能。
1.3 有分布式电源接入的低压配电网上停电工作时,在属于以分布式电 源侧空气开关等无明显断开点的设备作为停电隔离点时,此类断开点处应具 备加锁、悬挂标示牌的条件。
2. 光伏电站须配置电能量采集,具备“可观、可测、可调、可控 ”功能 。
“ 四可 ”装置采用 AGC/AVC 服务器,采集逆变器信息,通讯方式通过纵向 加密+4G 无线传输的方式上传至调度,从而实现光伏电站“可观、可测、可控 、可调 ”,具体实现如下:
2.1 数据采集与控制:覆盖所有并网柜、逆变器,实现设备运行数据、 运行状态实时采集(含电压、 电流、功率等关键参数)及远程控制,确保调 度机构可精准掌握电站发电情况。
2.2 数据上传要求:需将光伏电站全量数据上传至供电局调度系统主站 , 上传数据需完整、准确、实时,无延迟或丢失。
2.3 调度响应能力:根据调度机构下发的遥控、遥调指令,调节逆变器 输出功率,或及时对并网开关进行遥控分合闸,保障公共电网功率平衡与电 压稳定,避免因光伏出力波动影响电网安全。
2.4 通讯架构:
底层数据采集:逆变器、防孤岛装置、 电能质量监测等装置通过 RS485 线与 AGC/AVC 装置连接,采集电站运行数据及运行状态(如电压、 电流、光 伏专用开关状态和遥控信息等)。
2.5 数据加密传输:AGC/AVC 装置通过网线与纵密连接,数据经安全加密 后无线上传至调度数据网。
2.6 调度指令下发:接受调度中心对光伏断路器下发遥控命令,及对逆 变器下发调节功率、电压指令。
2.7 通过 AGC/AVC 装置作为核心枢纽,整合电站内各设备数据,经纵向 加密装置、4G/5G 专网上传至调度中心;同时接收调度中心指令,反向控制电 站设备,形成“数据采集-上传-指令下发-执行 ”的闭环。
三、各省四可要求如下
1.安徽省四可要求

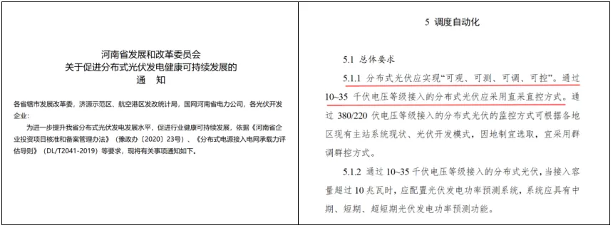
2.河南省四可要求

3.江苏省四可要求

4.江西省四可要求

5.山东省四可要求

6.陕西省四可要求

关注公众号
了解更多知识
-
Q:分布式光伏四可指的是什么?
本文对分布式光伏四可做了一个系统性的描述,解释了什么是光伏四可,四可指的是可观、可测、可调、可控、了解更多个各个省份光伏四可要求和信息。请登录网站了解。
2026-04-09
Q:AGCAVC的调控逻辑是如何执行的,他的工作原理是什么?
本文对AGC/AVC的调控逻辑,以及他的工作原理做了一个介绍,AGCAVC本质是升级的群调群控。利用有功自动控制系统(AGC)电压自动控制系统(AVC)对电压和功率做出调节。了解更多AGC/AVC的工作方式相关的内容请登录网站。
2026-03-25
Q:一次调频设备的控制模式和控制方式是什么逻辑?
本文对一次调频设备的控制模式和控制方式做了概述,阐述了一次调频实时采集现场并点网频率,通过实时数据采集和算法快速响应负荷变化,维持频率在允许范围内。更多关于一次调频设备的控制模式、控制方式逻辑请登录网站了解。
2026-03-23
-
光伏电站并网涉网试验项目内容及参考标准
光伏电站并网涉网试验是确保电站安全、稳定接入电网的核心技术环节,涵盖数据监控、功率控制、故障响应等多维度测试内容。本文为各项试验项目、主要内容及参考标准的详细对照。更多关于光伏电站并网涉网试验项目内容请登录网站了解。
2026-04-21
母线差动保护装置的基本原理
本文对母差动保护装置的基本原理做了分析,解释了母线差动保护装置是什么有什么优点,阐述了高压项目保护为什么用电压取母线TV,不取线路TV,了解更多母差动保护装置的信息请登录网站了解。
2026-04-08
浅谈母联备自投/进线备自投的区别和应用场景
在10kV等级供电系统中,单电源供电模式普遍依赖备用电源自动投入装置(备自投装置)维护电网稳定。进线备自投与母联备自投是配电室常用的两种方式,二者在配置、原理及应用场景上存在显著差异,共同保障供电连续性。本页对其不同和应用场景做了概述。详情请登录页面了解。
2026-03-31